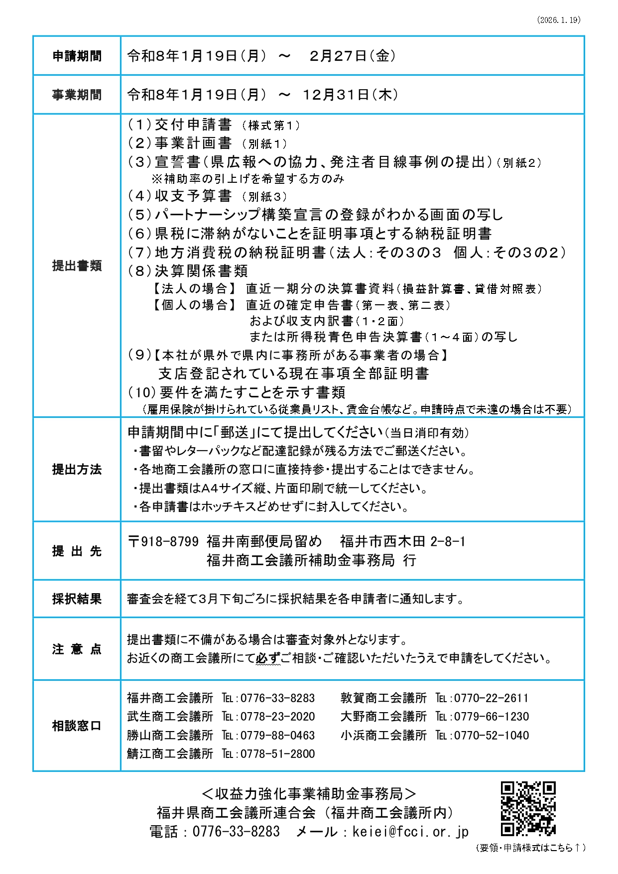
下記チラシ〈注意点〉に記載の通り、本補助金の申請においては事前に近くの商工会議所への相談・確認を要しますが、当会議所においては相談締切を 2月20日(金)17時 とさせていただきます。
期日後の申請相談は原則対応しかねますので、お早めの準備・ご相談をよろしくお願いいたします。


お知らせ下記チラシ〈注意点〉に記載の通り、本補助金の申請においては事前に近くの商工会議所への相談・確認を要しますが、当会議所においては相談締切を 2月20日(金)17時 とさせていただきます。
期日後の申請相談は原則対応しかねますので、お早めの準備・ご相談をよろしくお願いいたします。

